MONTAJE ELECTRICO SIERRAS Y NUEVO FILTRO DE POLVO ASERRADERO ARAUCO PLANTA VALDIVIA |
Equipamiento: Elementos de Montaje, Alzahombre |
![]() |
Sistema de Control Centralizado Hospital Regional de Concepción |
Equipamiento: Scada Factory Talk View Site Edition, Factory Talk Historian, Kepserver Enterprise Rockwell Automation |
Sistema de Control Centralizado Torre Hospitalización Paciente Crítico y Urgencia H.G.G.B. Concepción |
![]() |
Automatización Nueva Línea Trozadora CMPC Remanufactura |
Equipamiento: PLC CompactLogix Allen Bradley, HMI Panel View Plus 1000 Allen Bradley, Módulos Remotos Point I/O, Relés Inteligentes E1PLus, Red de Comunicación Ethernet. |
Desarrollo de ingeniería, programación de PLC, HMI, E1Plus, Point I/O, Redes de Comunicación, Integración de Tableros de Fuerza y Control. |
![]() |
Automatización Dosificación de Talco L1 Celulosa Arauco Horcones I |
Equipamiento: Micrologix 1400 AB, Panel View Component AB, Control ABB |
Tablero de Fuerza y Control para planta de dosificación de Talco L1, canalizaciones de fuerza y control, programación PLC y HMI, puesta en marcha, Documentación As Built. |
![]() |
Integración y montaje tablero partida cinta de desechos Aserraderos Arauco Nueva Aldea |
Equipamiento: Control industrial marca Allen Bradley. |
Proyecto consistente en la implementación del tablero de partida para cinta transportadora de desechos. Además se realizó montaje del tablero y del cableado de alimentación de fuerza. |
![]() |
Modernización Giradores de Fardos Línea Final 1 Celulosa Arauco Horcones I |
Equipamiento: ControlLogix, RSLogix5000 |
Programación en ControlLogix correspondiente a línea final 1 de lógica de control para nueva máquina Giradora de Fardos. Además cableado de entradas y salidas hacia sensores y actuadores. |
![]() |
Automatización Carro Revolvedor para carga y descarga de grano. MALTERIAS UNIDAS |
Equipamiento: PLC Micro830 Allen Bradley. |
Sistema basado en función manual/automático, para carga y descarga de grano procesado hacia silos, a través de un programa automático en el PLC Micro830 basado en sensores y temporizadores |
![]() |
Automatización Sistema Scanner y Pateadores de Troncos a Buzones en Descortezador. FORESTAL TROMEN |
Equipamiento: PLC Micrologix1500 Allen Bradley, Scada Wincc Flexible Runtime Siemens. |
A partir de 5 bits enviados por un sistema Scanner, según tamaño de los troncos, el PLC Micrologix toma la desición de patear a un buzón específico el tronco. Todo se monitorea a través de un Scada WinCC Flexible de Siemens. |
![]() |
Automatización Sistema Nudo Resorte para Mallas Mineras INCHALAM |
Equipamiento: Equipamiento: PLC SLC500 Allen Bradley, Servomotores SEW, Juego de válvulas electroneumáticas Festo, Módulos Flex I/O Allen Bradley, todo comunicado a través de red Devicenet. |
![]() |
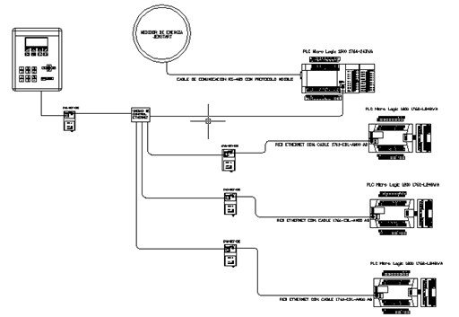
Sistema de Control de demanda Eléctrica Automático. INCHALAM |
Equipamiento: Equipamiento: Medidor de Energía Jemstar, PLC Micrologix 1200 y 1500 Allen Bradley. Scada RSView32 Allen Bradley. |
A través del desarrollo de un programa en en PLC Micrologix1500 se predice la Energía Eléctrica consumida por la planta, a contar de los datos recibidos mediante protocolo Modbus desde un Medidor de Energía Jemstar. Así en horario de punta se hace discriminación de cargas en forma automática para no sobrepasar la potencia seteada. Todo controlado a través de un desarrollo Scada en RSview32. |
![]() |









